Aim:
To design a synchronous non-sequential counter using JK/T flip flop
Apparatus:
JK flip flop, T flip flop, AND gates, OR gates, Probes, Hex display, connecting wires, Digital interactive signal generators, clock pulse generator.
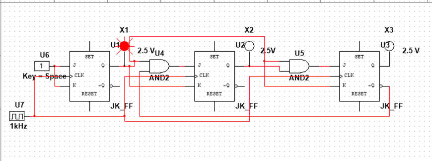
Circuit diagram:
- Using JK flip flop

- T flip flop





